01: pin error
Series linear regulated power supply is cheaper than switching power supply, but the power conversion efficiency is low. Typically, many engineers choose to use linear regulated power supplies due to their ease of use and affordability.
But it needs to be noted that although it is convenient to use, it will consume a lot of power and cause a lot of heat dissipation. In contrast, switching power supplies are complex in design, but more efficient.
However, it should be noted that the output pins of some regulated power supplies may be incompatible with each other, so you need to confirm the relevant pin definitions in the chip manual before wiring.

▲ Figure 1.1 A linear regulated power supply with special pin arrangement
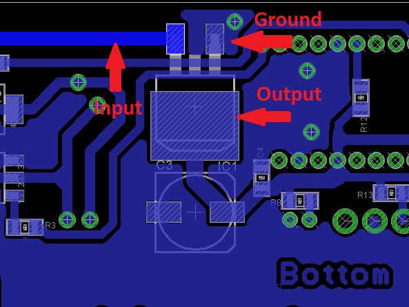
02 : Wiring error
The comparative discrepancies between design and layout are the main mistakes that cause the final stages of PCB design. So some things need to be double-checked.
Such as device size, via quality, pad size, and review level. In short, repeated validation checks against the design schematic are required.

▲ Figure 2.1 Circuit inspection
03: Corrosion Trap
When the angle between the PCB leads is too small (acute angle), corrosion traps (Acid Trap) may be formed.
These sharp-angled connections may remain in the corrosion solution during the corrosion stage of the circuit board, thereby removing more copper plating at the place, thereby forming stuck points or traps.
In the later stage, the lead wire may be broken, resulting in an open circuit. Due to the use of photosensitive etching solutions in modern manufacturing processes, this corrosion trap phenomenon has been greatly reduced.

▲ Figure 3.1 Connections with acute angles
04: Tombstone device
When using the reflow process to solder some small surface mount devices, the device will form a single-ended warping phenomenon under the infiltration of solder, commonly known as "tombstone".
This phenomenon is usually caused by an asymmetrical routing pattern that causes uneven heat spread across the device pad. Tombstoning can be effectively mitigated with proper DFM checks.

▲ Figure 4.1 Tombstone phenomenon in circuit board reflow soldering
05: Lead Width
When the current of the PCB leads exceeds 500mA, the first wire diameter of the PCB will appear to have insufficient capacity. With the usual thickness and width, the wires on the surface of the PCB pass more current than the wires inside the multilayer circuit board, because the surface leads can spread heat through air flow.
The line width is also related to the thickness of the copper foil on the layer. Most PCB manufacturers allow you to choose copper foil with different thickness from 0.5 oz/sq.ft to 2.5 oz/sq.ft.

▲ Figure 5.1 PCB lead width
 
                                     
                                     
                                     
                                     
                                     
                                     
                                     
                                     
                                     
                                     
                                     
                                     
                                 
                                 
                                 
                                 
                                 
                                 
                                 
                                 
                                 
                                 
                                 
                                 
                                 
                                